Strøm på hytta uten e-verket!
11 februar 2016
Helt uten skjemmende kraftledninger kan du få 230 volt strøm i stikkontaktene på hytta. Ved hjelp av en omformer omgjøres likespenningen i ditt 12 volts solcellebatteri til vanlig 230 volts vekselspenning. Du kan benytte deg av alt 230 volts utstyr på hytta: Lys, kjøleskap, tv-spill, tv, hårføner, pc – kort og godt det du måtte ønske!
- Sunwind kraftpakker gir deg samme komfort som hjemme – med vanlig strøm i stikkontakten!
- Med Sunwind kraftpakker kan du foruten å støvsuge og se TV, bruke vaskemaskin og oppvaskmaskin og benytte kraftkrevende utstyr som motorsag og sirkelsag.
- En kraftpakke kan levere strøm til en pris lavere enn 2,-/kWh, noe som er lavere enn i de fleste hytteområder.
Strøm på hytta – økt komfort
De fleste som velger å investere i en kraftpakke ønsker seg enkelt og greit ”strøm på hytta” (230 volt). Det å kunne benytte samme apparater som hjemme gjør livet enklere for mange og øker komforten på hytta. Man behøver ikke lenger ta hensyn til forskjellige kabeldimensjoner, 12 volt lyspærer, spesielle lamper og annet spesialutstyr hyttefolket med tradisjonelle solstrømanlegg er vant med.
Et økonomisk valg
Noen steder i landet er hytta kanskje plassert slik at tilknytning til el.nettet er for kostbart eller rett og slett umulig. Andre ser verdien av en kraftpakke fordi nettleie og hyttestrøm ofte forbindes med høye faste utgifter. Andre steder i landet ser man også verdien av en kraftpakke der fremføring av nettstrøm medfører store inngrep i naturen og lager stygge sår som tar lang tid å lege.
Oppvarming
Noen begrensinger har man om man velger en kraftpakke. Vi nordmenn er vant med at det ikke er noen begrensing i hvor mye strøm vi kan bruke hjemme. Når man kjøper en kraftpakke er all energien du har tilgjengelig lagret i batterier. Når disse er tomme må de lades igjen, enten fra sol og vind eller fra et aggregat. Våre kraftpakker er tiltenkt å levere nok strøm til vanlig husholdnings- apparater og lys for en ukes opphold. Ved forbrukstopper kan det være nødvendig å kjøre et aggregat for å kunne matche forbruket.
Fordi man har en begrenset mengde energi tilgjengelig er det dumt å benytte strømmen til apparater som ikke utnytter denne energien effektivt. Dette gjelder da særlig varmekabler og generell elektrisk oppvarming. For de litt større pakkene vil det allikevel være mulig å tilkoble elektrisk varmtvannsbereder og varmekabler som for eksempel tiner rør til vanntilførsel. Dette skyldes at disse ikke er avhengig av et kontinuerlig strømtrekk. For oppvarming av hytta bør man heller satse på alternative kilder som parafin/ved/pellets. Når det gjelder parafinkaminer leverer vi også ovner som kan fjern- styres via sms slik at du kan komme til ferdig oppvarmet hytte. I dag har slike ovner også romtermostat så de sørger for at oppholdet blir så behagelig som mulig.
Tips for dimensjonering
Ikke kjøp for lite anlegg, dimensjoner gjerne en størrelse større enn det du tror du behøver. Før du tar kontakt med din forhandler så tenk grundig gjennom ditt faktiske behov. Noter gjerne ned de apparatene du skal bruke sporadisk og de apparatene som skal benyttes kontinuerlig under oppholdet. Alle elektriske apparater merkes med forbruk, dette oppgis i watt eller i ampere. Kjenner du forbruket så noter også dette ned. Gi opplysninger om bruks- frekvens og antatt varighet på oppholdene. Sommer og vinterbruk? Alt dette er nyttige opplysninger for at du skal få riktig anbefaling om valg av anlegg. En kraftpakke skal monteres av autorisert installatør. Ønsker du å spare noe på monteringen kan du legge opp en del av anlegget som 12 volt, og dermed utføre en del av installasjonen selv. Er du usikker på hvilken pakkeløsning som passer ditt behov så ta kontakt med din forhandler som vil hjelpe deg med beregningen.
|
Komplette kraftpakker Vi har satt sammen ferdige pakkeløsninger for å gjøre det enklest mulig for deg å sette sammen de rette produktene til ditt formål. Her passer alle komponenter godt sammen. Hvor stor pakke du skal velge avhenger av hva den skal brukes til (ditt strømforbruk). En kraftpakke består av flere komponenter. I tilegg til kraftpakken kan det være fordelaktig å investere i et aggregat av god kvalitet. Dette er fordi aggregatet vil være et verdifullt supplement i perioder da solpanelene ikke klarer å produsere nok strøm til det forbruket du har. En kraftpakke kan dekke et hvilket som helst strømbehov og vil levere strøm til en pris lavere enn kr. 2,-/kWh, som i de aller fleste tilfeller er betydelig lavere enn faktisk kWh pris levert fra e-verket! Installasjon av en kraftpakke blir det nærmeste du kommer innlagt strøm uten å knytte deg til e- verket. En av de store fordelene med slike anlegg er at du er helt selvforsørget med strøm og ledningsnettet i hytta kan gjøres på samme måte som om det var hjemme hos deg.
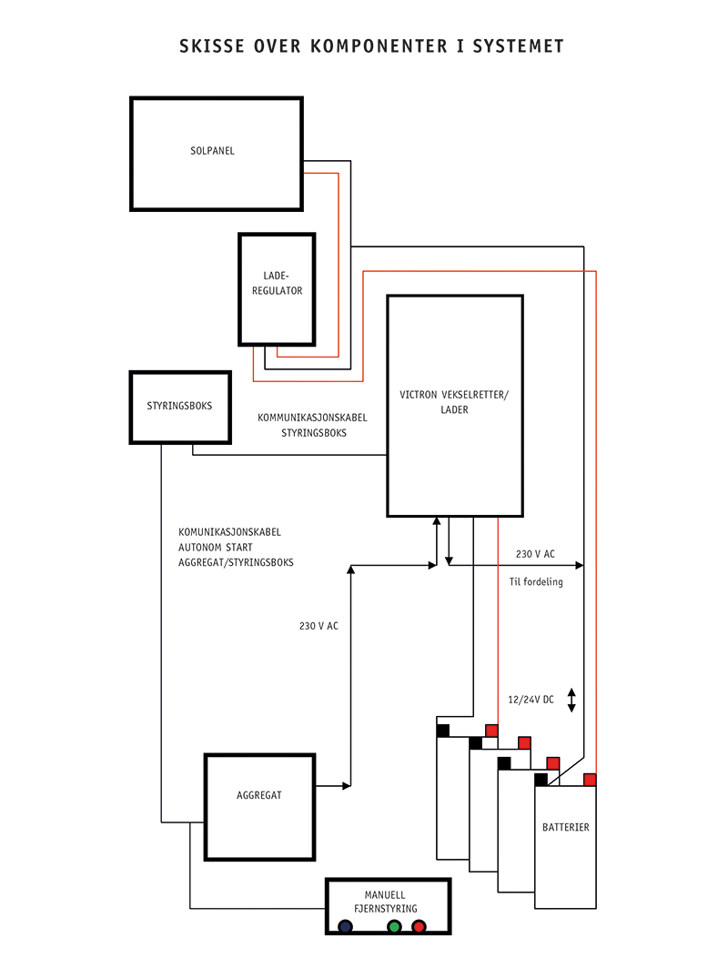
Komponenter i en kraftpakke:
Batteribanken: Dette er strømmen du har produsert og lagret mens du har vært borte fra hytta. Jo større bank jo mer strøm er det plass til. Det som er viktig å merke seg når man velger en slik pakke er at man ikke kan regne med vesentlig påfyll av strøm fra solstrømpanelene under selve oppholdet. Et aggregat vil da gi verdifull tileggsladning. I våre kraftpakker leverer vi kvalitetsbatterier fra to av verdens største batteriprodusenter: Concorde og Rolls. Dette er selve hjernen i systemet. Denne programmerer vi manuelt når du bestiller systemet for at den skal fungerer optimalt til ditt behov. Vekselretteren har flere viktige oppgaver: Den transformerer batterispenningen om til 230v som man har i stikkontaktene hjemme. Den har innebygget lader som lader batteriene opp igjen når aggregat tilkobles. Fordi vekselretteren er så viktig i en kraftpakke har vi valgt å inkludere programmerbare vekselrettere fra en av de beste på området: Victron Energy. Solpanel: Panelet(ene) fyller opp og vedlikeholdslader batteriene mens du er borte fra hytta. Dette er en viktig funksjon ikke bare fordi du skal kunne komme tilbake til fulle batterier, men også fordi det er viktig for batterienes levetid. Solcelleregulatoren: Denne har i oppgave å lade batteriene korrekt. Denne kan også benyttes til å hente ut 12v av anlegget.
Autonome systemer er avanserte selvstyrende strømforsyninger som sikrer automatisk, kontinuerlig drift av elektriske anlegg basert på batterier og strømaggregat. Aggregatet starter og stopper ved behov, uten innblanding fra brukeren. Det er i praksis ingen begrensning på hvor store systemene kan være, du vil kunne bruke strøm akkurat som hjemme. Systemene inneholder avansert styringselektronikk og kan programmeres til å etterkomme alle tenkelige behov. Det typiske er at aggregatet starter ved lav batterispenning eller høyt forbruk. Det eneste du behøver å tenke på med et slikt anlegg, er at strømaggregatet får periodisk service og drivstoff. Kraftpakkene 2000, 3000, og 5000 Watt er ferdig forberedte autonome systemer og kobles gjerne til strømaggregat utstyrt med integrert start/stopp automatikk. Ikke kjøp for lite anlegg, dimensjoner gjerne en størrelse større enn det du tror du behøver. Behovet minker sjelden. Før du tar kontakt med forhandler så tenk grundig gjennom ditt faktiske behov. Noter gjerne ned de apparatene du skal bruke sporadisk og de apparatene som skal benyttes kontinuerlig under oppholdet. Alle elektriske apparater merkes med forbruk, dette oppgis i watt eller i ampere. Kjenner du forbruket så noter også dette ned. Gi opplysninger om bruksfrekvens og antatt varighet på oppholdene. Sommer og vinterbruk? Alt dette er nyttige opplysninger for at du skal få riktige anbefaling om valg av anlegg. En kraftpakke skal monteres av autorisert installatør. Ønsker du å spare noe på monteringen kan man legge opp en del av anlegget som 12 volt og kan dermed utføre en del av installasjonen selv. |

